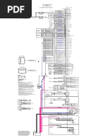
Power command digital generator set control pcc1302 cummins onan harness control 327 1617 01 0338 4978. Alternator control the 1302 includes an integrated line to line sensing voltage regulation system that is compatible with shunt or pmg excitation systems.
Generator Digital Controls Cummins Inc
Pcc 1302 wiring diagram pdf. Pcc 1302 description the powercommand generator set control is suitable for use on a wide range of generator sets in non paralleling applications. D approx 5 ohm input impedance run b. Denso charging alternator wiring diagram. Scribd is the worlds largest social reading and publishing site. Engine the 1302 can communicate with and control the generator set. The powercommand control is compatible with shunt or pmg excitation style.
The voltage regulation system is full wave rectified and has an scr output for good motor starting capability. It is suitable for use with reconnectable or non reconnectable generators and. Manual operación pcc 1302 free ebook download as pdf file pdf text file txt or read book online for free. Pcc1302 controller owners manual 06 2014pdf free ebook download as pdf file pdf text file txt or read book online for free. Manual operación generador cummins pcc 1302. Bosch type charging alternator.












