Neutral switch wiring twisted metal looking at the steering wheel end of the ignition switch there is 1 pink1 purple1 red1 black all 12 or 10 ga. A wiring diagram is a simplified traditional photographic depiction of an electric circuit.
Will Not Start After Bypassing The Neutral Safety Switch
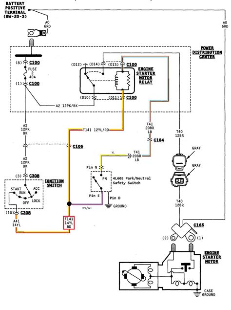
Neutral safety switch wiring diagram. It shows the components of the circuit as simplified forms and the power and signal connections between the devices. Assortment of lokar neutral safety switch wiring diagram. July 4 2018 by larry a. I bought new led lights for the prndl indicators and i have the wiring diagram for the neutral safety switch but not getting anything from the lights. There are two wires on the neutral safety switch on my c4. 12 or 10 ga and 2 in 1 hole brownwhite stripe1 blackwhite stripe 16 or 18 ga.
Neutral safety switch wiring schematic. A wiring diagram is a simplified conventional photographic representation of an electric circuit. Im converting my 66 conv from i6 with 3 speed to with automatic. This switch uses a simple grounding procedure to individual circuits when the switch is activated. Search google images or an online service manual such as mitchell1 to obtain such diagram. It reveals the components of the circuit as streamlined shapes as well as the power as well as signal links between the devices.
Jul 19 4l60e prndl wiring. Wellborn assortment of 4l60e neutral safety switch wiring diagram. Neutral safety switch wires classic tech. Step 2 obtain a wiring diagram used to trace wires which enables continuity testing. The lower plug for the switch is 1 red1 orn. I see no double purple this does not match wiring diagrams.
Here is a good link for wiring diagrams that may help. A wiring diagram generally offers info concerning the loved one setting and also plan of gadgets and terminals on the tools to assist in building or servicing the device. About 90 done with restro of a 66 coupe hipro wc4. Im putting in the. The tranny is from a 98 chevy pickup and was curious if anybody has wired their indicator lights from the stock switch or if you have to buy an aftermarket switch.















