I assume that a link between b1 and bk2 would eliminate the thermostat. The last job i did was a wireless stat.
C9d17 Baxi Luna Ht 330 Manual Wiring Library
Baxi boiler wiring diagram. It is room sealed and fan assisted and will serve central heating and mains fed domestic hot water. There are currently no literature files available. 2b typical wiring scheme for multi zone ufh with a combination boiler 3b typical wiring scheme for single zone ufh with a combination boiler this drawing is for guidance only. Customer support helpline is open 8am until 6pm 0330 678 0917. There are currently no literature files available. After you have downloaded the manual double click on the download for the manual to open if you want to save the download right click.
The transmitter was stuck on the wall in a living room and the receiver i mounted in a twin back box not to be confused with a double back box along with the fcu so the wiring from the fcu went to the receiver to power it and then on to the boiler via 3 cores of the 5 core lne leaving 2 remaining cores from boiler to. Baxi bermuda bbu he boiler download. I drew this diagram to repair this pcb board. Its horses for courses. Boiler diagrams spare parts and user manuals for baxi solo pf 2 60 wiring diagram earlier applia 24 hour delivery on genuine manufacturer boiler spares 30 day money back guarantee. There is a few different boards updated designs for this boiler i will upload these also.
The baxi combi 80e or 105e is a fully automatic gas fired wall mounted combination boiler. Baxi uk limited declare that no substances harmful to health are contained in the appliance or used during appliance manufacture. I will upload this again with all components labelled on schematic. Boiler baxi solo he installation service instructions manual. The wiring diagram shows 230v from the boiler bk2 to the the thermostat which should then return to the boiler b1. All installations should be undertaken by a qualified person only.
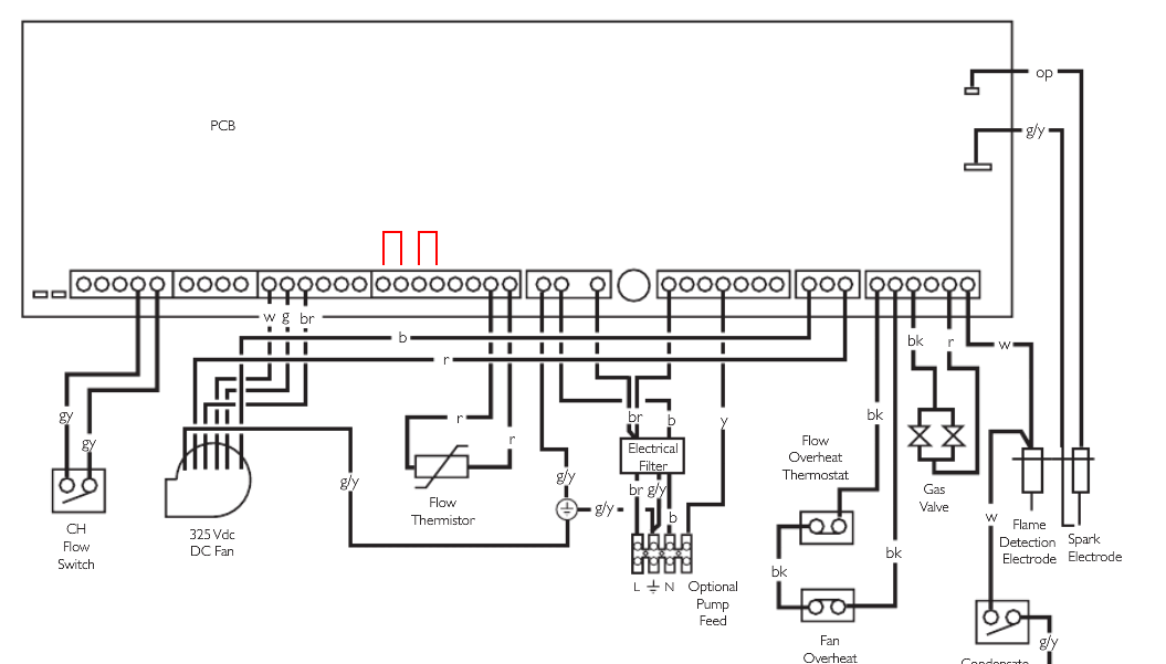
This drawing is for guidance only. Its a baxi system boiler but also a potterton system boiler here it is if anyone needs it. 90 commissioning the boiler 23 100 completion 25 110 servicing the boiler 26 120 changing components 28 130 illustrated wiring diagram 37 140 fault finding 38 150 short parts list 43 section page contents. If you need support please call 0330 678 0917. All installations should be undertaken by a qualified person only. If you need support please call 0330 678 0917.
Main concern is that there is only the one cable. Just click on the model or the gas council number and the manual will download at the bottom of the page. Advise on wiring this boiler up using the y plan system fully pumped with mid position valve v fitted. Baxi boiler manuals listed below are all the manuals for baxi. Please leave these instructions with the user baxi solo 3 pfl system wall mounted powered flue system boiler gas firedmar 22 baxi solo 2 pf 40 wiring confusing me. Just from looking at the pictures you appear to have no switched live from the thermostat to the boiler.











