Also note the switching scheme with the neck on switch plus the standard five way. L 2000 l 1500 climax preamp schematic version 11.
The G Amp L Discussion Page View Topic S 500 Schematic Help
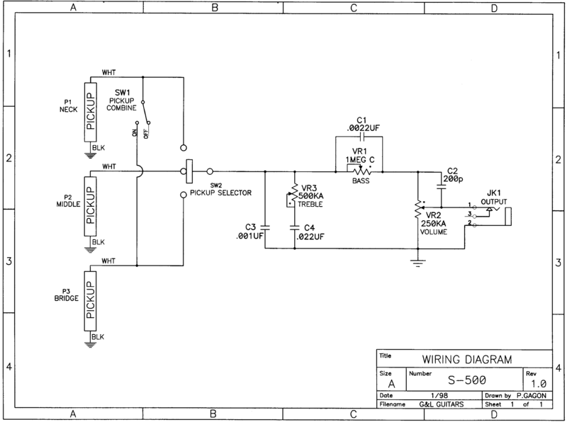
G l s500 wiring diagram. All black wires go to ground all whites to hot. In trying to locate an easy to read wiring diagram i had no luck. The gl s 500 debuted in 1982 as leos own evolution of the traditional double cutaway bolt on axe delivering innovations including the dual fulcrum vibrato and magnetic field design single coil pickups each designed by leo fender himself. Gl s 500 wiring wed oct 16 2013 400 pm philby wrote. That diagram shows a treble bass cut for the regular strat tone controls. Climax bass wiring diagram from 1992 hand drawn by paul gagon.
Gl s 500commanche wiring discussion in stratocaster discussion forum started by rb jan 31 2005. The guitar i was told is from about 1996 or 97. 842018 added link to gl schematics and wiring diagrams from internet archive of the july 27 2017 gl website glguitars dot com. Check out the wiring diagrams on the gl forum. Gl bass schematics and wiring diagrams. I did this to a legacy pickguard a few months ago because i didnt like the toggle switch on the original s 500 wiring.
Yes it is a very easy mod to turn your legacy wiring into a s 500. There is a lot of information for everyone from professional musicians to enthusiast collectors. Full sized image is 176kb pdf is 42kb. If all the new pickups are porters then they should be in phase with each other if you apply the same conventions to each pickup when you hook them up. Jan 31 2005 1. This is a great resource where gl owners share experiences tips techniques and preferences about gl guitars and basses.
Weve had a lot of recent discussion concerning the gl hi passlo pass tone circuit so i thought id post the original schematic of one of the gl models the s 500. I chose to make my volume knob the pushpull switch to get the extra pickup configs. It might just be a simple fix to remove that from the circuit to get that extra treble. Hi i bought a used s 500 that had had its wiring changed to a typical strat style the guy did a poor job anyway i want to bring it back to original and have ordered all new pots and switches so i can start clean. If i understand correctly there is an extra capacitor in the s500 circuit as opposed to the legacy that is designed to tame the highs from the mfd pickups. This is re posted from a post by chrisk and i include his quoted comments here as well.
Youll find plenty of. Gl bass schematics and wiring diagrams gl l 2xxx and asat k model wiring diagrams. 50 items 148 items total. Wiring the mini toggle into my parts strat config. These mfd pickups deliver a bright and sparkly top end and robust bottom end all without losing midrange focus.














